<今日股票行情>股票分红全解析:前提、流程、税率等多维度知识分享今日股票行情>
如果想吃透股票分红这项业务,或许我们可以从分红的前提条件、定义、对象、流程、方式等维度出发进行系统了解。这篇文章里,作者就尝试从上述维度进行了拆解,一起来看看吧。

原本打算写篇:有关基金支付、清结算和财务的文章,但收到朋友的私信:说能不能写写分红相关的文章,既然有朋友问,那就有需求,有需求花点时间和精力写篇 :“拆解股票、基金分红的秘密”的文章,与大家一起交流、一起学习、一起进步。不立人设,主打:“分享交流”,需交流我们评论区见,多交流才有可能碰撞出来更多知识火花。
现实生活中分红两字,大家对它不陌生,但今天我们要聊得是股票和基金分红。另外不知道私信给我的那位朋友想了解股票分红还是基金分红,即然不知道就一起写了吧,让我们先从股票分红开始,后面再接着写基金分红。
上市公司能分红,管理层在某种程度上还是很支持和鼓励的,但是在A股中有不少的“铁公鸡”存在,也没看到这些“铁公鸡”无地自容,只有说大A股股民太不容易了。
要吃透股票分红这项业务可从:分红前提条件、分红定义、分红对象、分红流程、分红方式、分红时间及发放、分红税率及会计科目、分红在财务报表上是怎么体现、分红影响等方面入手。让我们一点一点的切入,一块一块的展开,从入门逐渐到精通之旅吧。
一、股票分红前提条件
1)要想获得股票分红,必须选择那些具备盈利能力的公司股票,只有公司具备了可分配的利润,才能进行股票分红。若公司当年无盈利,原则上不得分红。同时,公司分红前,需要缴纳企业所得税、盈余公积金以及弥补历年亏损。此后,方可将剩余的盈利用于分红。
2)稳定的分红政策则是公司向投资者传递信号的方式。一家公司如果长期有稳定且可预测的股票分红政策,往往会吸引更多的投资者。
二、股票分红定义
官方股票分红 – 定义:股份公司在盈利中每年按股票份额的一定比例支付给投资者的红利。是上市公司对股东的投资回报。分红是将当年的收益,在按规定提取法定公积金、公益金等项目后向股东发放,是股东收益的一种方式。
通俗股票分红 – 定义:上市公司从当年的利润支出部分钱或股票对股东的投资回报。
三、股票分红对象
上市公司股票持有者:可能是个人投资者、机构投资者、上市公司控股股东、上市公司高管等。
四、股票分红流程

注:一般这些流程节点都可以在交易软件上面查询到如下图:

五、股票分红方式
1)股票分红方、除权除息、计算公式、填权和贴权如下图:

2)股票分红接口
“”: 0,
“”: “”,
“”:

“secID”: “.XSHG”,/*内部编码*/
“”: “”,/*交易代码*/
“”: “XSHG”,/*交易市场*/
“”: “上海贝岭”,/*证券简称*/
“”: “2005-12-31”,/*分红年度截止日*/
“”: “2006-04-25”,/*公告日期*/
“”: 6,/*事件进程*/
“”: 0.3,/*每股派现(税前)*/
“”: “CNY”,/*货币种类*/
“”: “2006-06-08”,/*股权登记日*/
“”: “2006-06-09”,/*除权除息日*/
“”: “2006-06-15”,/*派现日*/
“”: “2006-06-09”,/*除权除息后交易首日*/
“”: ,/*分红前总股本*/
“”: /*分红后总股本*/
},
六、股票分红时间及发放1. 股票分红时间
分红分为季度和年度分红,A股上市公司一般会在半年度和年度进行分红,而选择年度分红的企业较多。
半年度:半年报披露一般截止到8月底,所以9月份是半年报分红的时间高峰。
年度:年报披露一般截止到4月底,所以5月份是年报分红的时间高峰。
2. 股票分红发放

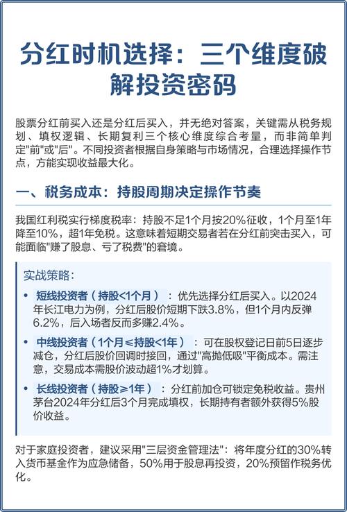
七、股票分红税率及会计科目1. 股票分红税率分红派息时,不扣税。当卖出股票时,持有时间在一个月以内(含一个月)的,补缴红利的20%税款,在卖出当日收盘后在账户里直接扣除。当卖出股票时,持有时间在一个月至一年间(含一年)的,补缴红利的10%税款,在卖出当日收盘后在账户里直接扣除。当卖出股票时,持有时间超过一年的,免于征税,分次买入的股票,一律按照先进先出的原则,计算持股时间。

从分红交税过程中,我们可得知:管理层鼓励股民朋友多持股且持股长久,但实际,股民太多是没有耐心其实也不能怪股民,主要A股太让股民有失望了,和美股不能比。
2. 股票分红会计科目

股东分红计入应付利润科目。
计提分红时 – 借:利润分配-应付利润,贷:应付利润;
结转时 – 借:利润分配-未分配利润,贷:利润分配-应付利润;
支付分红时 – 借:应付利润,贷:银行存款,贷:应缴税金-个人所得税。
八、分红在财务报表上是怎么体现
1)以、上海贝岭股票来说明,近几年分红情情况(数据源于东方财富网)。

2)以2022年年度、上海贝岭报告 – 利润分配及资本公积金转增股本情况 (数据源于:巨潮资讯网) 2022 年年度报告。

3)送红股:总股本 × 送股比例 = 71,217,843 × 2 = 142,435,686股(不保留小数点)股票分红全解析:前提、流程、税率等多维度知识分享,在会计做账时,是按“1股=1元”来计算,视为142,435,686股=142,435,686元。送现金、送红股,都是来自于“母公司未分配利润”。

九、分红影响
1)对于股市上的普通投资者来说,按目前这种分红制度,分得越多,亏得越多。股价波动上涨不能算作分红的附加价值,因为既然可以填权,同样也可以贴权,没有规定除权后股票价格必须涨,除权后股价上涨还是下跌都是存在同等概率的,所以除权后即使股价涨了,也不能算作分红的附加价值。
要看清事物的本质,必须摒弃一切不确定因素,静态去看,站在这个角度,我认为,分红是毫无投资价值的,甚至是存在确定性风险的,分得越多,静态资产亏得越多。
2)对于持有原始股(首次公开发行前就存在的股份)的大股东来说,分红是绝对有利的。
3)对于所有A股都适用:看中所谓的高股息率,单纯想参与现金分红的朋友,甚至以获取分红为目的计划长期持有股票,如果是这样的话,明确不建议去投资了。以上分析已经帮你把这笔账算的很清楚了,分红越高,你没在规定的时间卖出,则亏得越多。
4)如参与了分红,按照目前的规定,从当初买入的时间算起,持有这只股票一年以上再卖出,则可以免税。这个规定出发点是好的美国股票分红税率,但显然不适用于实际情况。
股票每天都有波动,而且这种波动受很多未知不可控的因素影响,未来的走势存在较大的不确定性,如果是为了免税而去持有一年,则在持有过程中,股票可能发生的波动风险造成的损失金额必然远远大于免税的金额,典型的得不偿失。
所以不管规定如何,该卖股票的时候,还是得卖,卖了会多交税,多一些税金上的损失,不影响大局。只不过较真的话,确实是要损失的。这就是目前A股分红的问题。
最后:股票分红这件事情是否真的有价值,见仁见智,谨慎投资。
好了先写到这里,可能会有不足之处,欢迎大家给我多多提意见、留言反馈和补充,如有错误之处,还请大家指正,我们评论区见。大家一起交流才有可能碰撞出来更多知识火花,一起聊聊、一起学习、一起进步。
近期再一篇:“干货!拆解:基金分红的神秘面纱”,敬请期待。
参考资料:《上市公司股票分红实施细则》
股票成交量突然变小怎么回事 是洗盘还是见顶信号
于股票投资进程里,成交量常常是判定市场情绪以及趋势的关键指标...(189 )人阅读时间:2026-03-07
股票分红全解析:前提、流程、税率等多维度知识分享
如果想吃透股票分红这项业务,或许我们可以从分红的前提条件、定...(156 )人阅读时间:2026-03-07
美国税收政策全解析,高收入阶层移民税务问题不用愁
美国对于高收入阶层的税收政策是国内许多高收入阶层顾忌甚至有时...(84 )人阅读时间:2026-03-07
筑博设计完成回购注销限制性股票,总股本及注册资本减少
近日,筑博设计股份有限公司发布《关于回购注销限制性股票完成的...(191 )人阅读时间:2026-03-06